诊所乱做“三伏贴”会被罚!需要注意这3 个要求
又是一年夏至即将到,「冬病夏治」的好时节,按照《素问·四气调神大论》,三伏贴可以利用三伏天阳气旺盛之时,内外相合,起到散寒通络、益气温阳等作用。
不少动作快的医馆、社区医院,已经开始预约三伏贴了。

三伏贴好,但也不能乱来。不是什么机构都可以提供三伏贴服务,对实施操作的人员也有要求。
非医疗机构和人员
不得开展三伏贴
机构要求
开展三伏贴的机构,必须满足3个条件。
1. 是取得《医疗机构许可证》或《诊所备案凭证》的医疗机构
2. 机构核准的科目中有中医科、中西医结合科或民族医学科
3. 已经开展过相应的中医药或民族医药服务

某地三伏贴备案表部分内容
像药店、美容院、养生馆、推拿中心这些非医疗机构,和没有登记中医科的西医诊所就不能开展“三伏贴”贴敷服务。
非医疗机构擅自开展三伏贴,属于非法行医,罚款都是 5 万元打底。

人员要求
实施“三伏贴”治疗的操作人员,也需要满足 2 个条件。
1. 要是中医类执业医师,或经受过穴位贴敷技术专业培训的卫生技术人员
2. 医疗机构要对具体操作人员予以明确并进行培训和考核(相关资料一定要留档,以备检查)
三伏贴的处方管理要求
诊所要开展三伏贴,还有很重要的一点,那就是必须要做备案。一般是提前一个月申请。
备案哪些内容?
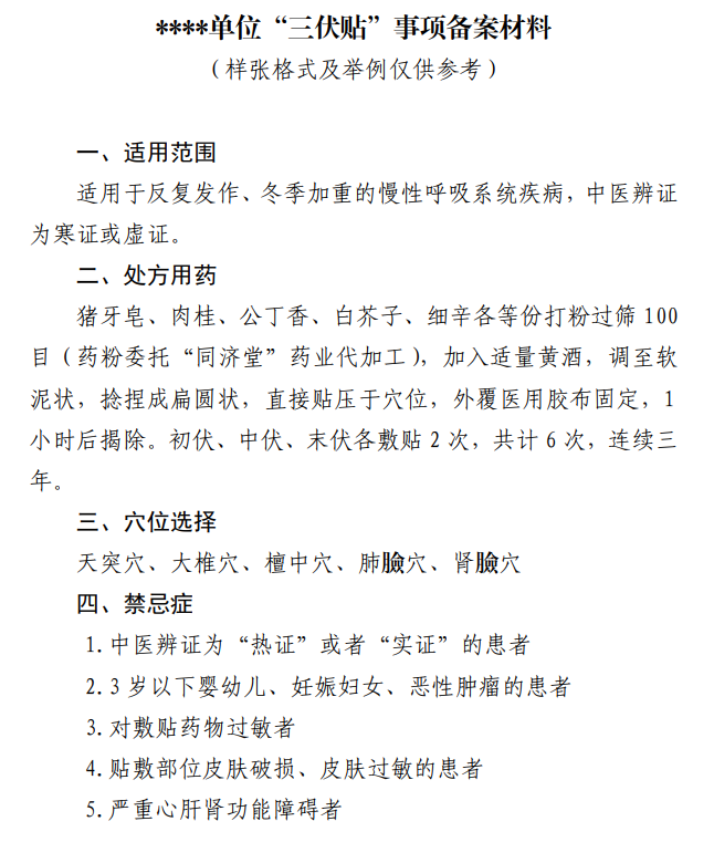
包括本单位“三伏贴”的适用范围、处方用药、穴位选择、禁忌症及相关注意事项、拟定处方的医师信息、相关制度及措施。各地备案材料有所不同,具体需要咨询当地卫健委。

某地三伏贴备案材料样张部分内容
三伏贴方案由谁拟定?
机构内主治以上职称的中医类别执业医师。
向谁进行备案?
经本机构伦理委员会审议报上级卫生行政部门或中医药管理部门备案;没有伦理委员会的,由核准其登记注册的卫生行政部门或中医药管理部门组织相关专家论证审议并同意后备案。

某地三伏贴备案公示
三伏贴的处方
和执行记录单要求
医疗机构开展诊疗活动时,都需要记录诊疗过程,规范书写病历和处方。
部分地区的医保部门还对理疗记录单的内容有明确要求。如成都市医保局规定,中医诊疗项目需要记录诊疗的相关性、和治疗部位、次数、疗程等明细信息。

ABC诊所管家支持开具专业外治处方,包括贴敷、针灸、艾灸、拔罐、刮痧和推拿处方。三伏贴也不在话下,可以详细记录用药(支持成品贴和现配贴)及施治穴位。

三伏贴的穴位一般比较多,诊所可以把处方直接保存模板,下次患者来了直接调用模板,接诊高峰期也能快速开出三伏贴处方。

一键调用处方模板
贴敷处方开出后,理疗师可以直接在手机上查看、核对处方内容。还可以直接执行划扣,详细记录敷贴细节,轻松满足政策要求。

三伏贴一般至少要做 3 次,诊所每做完一次,患者都能收到微信提醒。患者不必主动开口问,也能了解诊疗情况和项目剩余次数。服务透明化,患者对诊所更信任。

微信通知剩余剩余次数,点击可查看详情
对ABC中医诊所系统感兴趣的老师,扫描下方二维码,添加小管家企微,即可安排系统免费试用体验~

参考资料:
国家中医药管理局《关于加强对冬病夏治穴位贴敷技术应用管理的通知》



👇️点击“阅读原文”
申请系统免费试用


